您当前所在的位置:首页> 市民热点> 上海动态

上海动态

本市拟新增医保定点机构和定点药店

发布时间:2025-12-26  

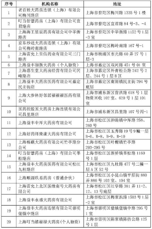
市医保局介绍,根据国家及本市定点医药机构协议管理的有关规定,经市、区两级经办机构组织评估,拟将4家医疗机构、20家零售药店纳入定点。现公示如下↓

 

公示时间为:12月25日至12月31日。凡对上述公示内容有异议者,致电咨询电话12393。

 

拟新增医保定点医疗机构名单

图片

 

拟新增医保定点零售药店名单

图片

 

 

资料:市医保局

转自:上海发布